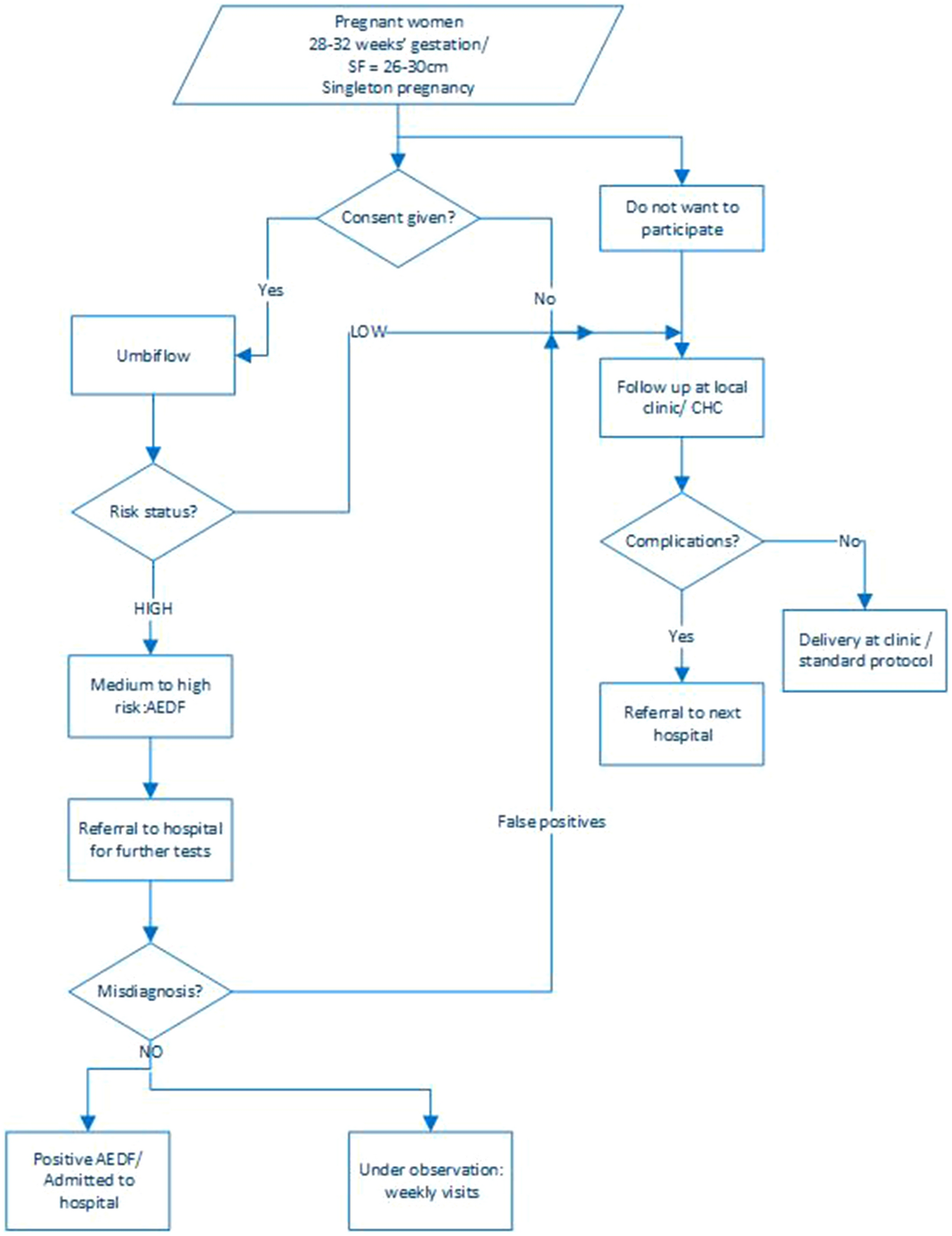
Fig. 2From: Portable continuous wave Doppler ultrasound for primary healthcare in South Africa: can the EUnetHTA Core Model guide evaluation before technology adoption?Patient pathway on introduction of Umbiflow™ into the clinical system in South Africa. Adopted from Nkosi et al. [28]Back to article page